佛山新希望·悦珑湾售楼处电话→开发商最新消息→2025最新价格→地址→首页更新发布环境-户型-价格-地址-楼盘详情-周边配套-售楼处电话-交房时间

搜狐焦点北海站 2025-11-22 08:20:00

075787736888

售楼处电话0757-87736888【售楼中心】【已认证】

营销中心电话0757-87736888【营销中心】【已认证】

开发商营销中心-----欢迎来电预约尊享折扣-----恭迎品鉴

?7号线地铁口专属婚房?

项目基本信息

开发商:新希望地产

地址:佛山市顺德区陈村新希望悦珑湾营销中心

产品类型:9栋高层(21-25层)住宅

占地面积:4万㎡

建筑面积:16万㎡

总户数:1272户

绿化率:35%

产权:70年

物业:新希望服务(已上市)

物业费:2.7元/平

楼间距:>100米

交付标准:毛坯

2022年佛山销冠楼盘‼200米地铁口‼楼下万达‼对面小学‼家门口公园‼超高得房率‼1站广州南,4站琶洲,0换乘进广州

目前在售情况:已售磬:11栋/12栋/18栋/19栋/13栋,17栋热势加推?热销楼栋:17栋?热销面积:78平-88平-103平

新希望集团,民企先锋,全球产业链,连续17年位列中国企业500强前茅,世界500强企业。

新希望地产:中国房企综合实力40强,安全稳健,2023年第二期中期票据成功发行,规模8亿元。

2019年,新希望地产首入湾区,于广佛高调布局。新希望悦珑湾,择址佛山三龙湾陈村TOD,匠心筑造的第4座湾区精品项目。锦悦系:地铁、商业、教育等各大配套均在500米内,方可称为锦悦系,地段为王。

最佳区位 | 三龙湾 广佛发展极点

三龙湾定义为大湾区轨道枢纽、广佛极点的核心、下一个千灯湖。投资金额超3367亿,约1.5个珠江新城总投入。

“广州南+三龙湾”两张王牌,陈村是“距离广州南站最近的一个板块”。

“佛山对接广州最前沿阵地”,佛山临广第一站。

“佛山去往深圳香港最快的地方”,一站广州南,通过高铁迅达港澳。

“佛山轨道交通密度最高区域”,轨道密度超0.45公里/km区、5条轨道占3条。

新希望·悦珑湾地处陈村TOD,发展前景无需置疑。

最强交通 | 三地铁一城轨 临广地铁最密集

悦珑湾坐拥“三地铁、一城轨、三桥、一路”多维交通网。

直线距离约400米广州7号线(已开通)直连番禺万博、广州科学城、大学城;

直线距离约200米广佛环线(在建中)开通以后,比7号线更高效,更便捷。一站直达广州南站,四站到达琶洲。

佛山2号线,佛山11号线(在建中)立体交通,三地铁一城轨高效覆盖广州核芯区。

3大桥:海怡大桥(已开通)、海华大桥(已开通)、潘湾大桥(规划中),均直通广州南

1大道:毗邻横五路一期(已通车),东连番禺万博CBD、西接佛山新城CBD。

优质配套 | 万达广场旁 享千亿国际配套圈

?项目毗邻三龙湾首个万达广场,商业总量约10万㎡,将于2024年1月正式开业,涵盖万达金街、大型商超、国际影城、主题商业街区等,打造成为网红打卡圣地。

周边更有顺联广场、太平洋广场、华润万家等9大优质商业配套,距离万博CBD直线约10公里,千亿国际配套触手可及。

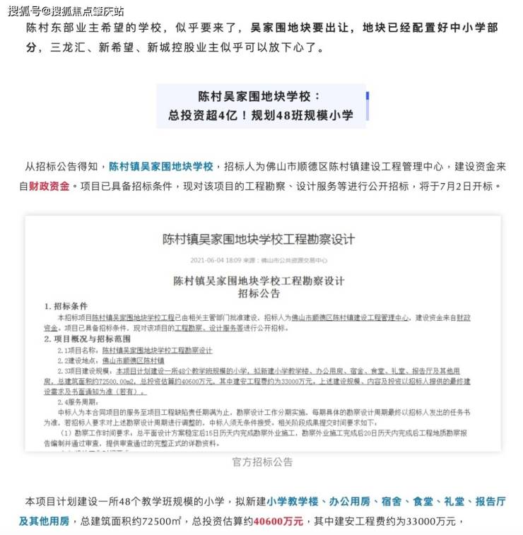
?学校落地,家门口对面吴家围公办小学,总投资超4亿,规划48班规模,同时现有的吴维泰纪念小学、青云中学等多所名校环伺,为您孩子的的教育保驾护航,赢在起跑线上。

顶级设计/内外双园 出门皆是绿意

近邻约1万㎡市政绿肺公园,项目内打造围合式星空主题园林,自带星空泳池、萌宠乐园、全龄健身区 等9大社区配套,立体式人文园境,私享静谧与活力。

极致户型 | 超高使用率 同等面积多一房

约78-126㎡片区内极致产品,同等户型多7-10㎡,生活更舒适,满足全生命周期需求,是广佛都市家庭置业首选。

?360°VR看房https://img360wcs.soufunimg.com/2021/06/18/gz/720/ea1cfbb2fa3e4ca5b965b0895664b5c2/html/index.html?nc=2811177298&type=quanjing&channel=newhouse&p=000

A户型 | 78㎡三房两厅一卫亮点:

片区最低总价,2楼仅150万,首付30万可上车

精致单身首选,女生可买来做婚前

78方可做3房,片区仅此一家

B户型 |88 ㎡三房两厅两卫亮点:

南北向皆可选择

片区唯一南向低于90平三房两卫

190-210万随意挑选,婚房最佳选择!

17栋楼王直望花园,14栋尾货仅剩最后5套

C户型 |103㎡四房两厅两卫亮点:

片区最低总价4房,一步到位三代同堂

户型方正无缺角

得房率超高,赠送多,无任何浪费

约6米轩敞横厅,主卧也可南北对流

D户型 |126㎡四房两厅两卫亮点:

终极改善,尊享悠闲生活

LDK设计,片区独有

稀缺,片区仅75席

【项目实景图】已全面封顶

重磅利好‼‼

当今市场,更多楼盘无法及时交付,甚至无法交付

“新希望悦珑湾”民企先锋,全球产业链,更安全有保障

提前2个月交楼???

临广2w+,为什么选择陈村新希望悦珑湾?

看位置:三龙湾就是下一个时代风口位,而陈村与广州南站仅一河之隔,傲踞三龙湾临广头排位置,挨着广州便是最大的优势。

看轨交:三地铁、一城轨、三桥、一路”

广佛环线+广州7号线,广佛同城中最具有影响力两轨陈村站交汇。

1站到南站,3站到大学城,4站直达琶洲 ,30分钟可广州各大中心。轨道上的陈村,比“广州”去“广州”更近

看配套:坐拥三龙湾首个万达、三龙湾省一级标准公立小学、200米高ICC佛山新地标。60万方综合体(香港地铁、佛山地铁、佛山顺碧公司三强联合打造)

为什么买新希望悦珑湾:

看公司背景:世界500强综合实力排名356位,背靠实力雄厚的集团母公司。

做别人没有的围合式大中厅花园:

内外双园 出门皆是绿意,近邻约1万㎡市政绿肺公园,项目内打造围合式星空主题园林,自带星空泳池、萌宠乐园、全龄健身区等9大社区配套,立体式人文园境,私享静谧与活力。

做别人没有的户型:

片区没有低于90方的南向3房,新希望悦珑湾有。

片区没有低于110方的南北对流四房,新希望悦珑湾有。

片区没有横厅、竖厅相结合的正改善4房,新希望悦珑湾有。

做别人没有的细节:

专为养宠物的家庭开设萌宠乐园

专为两轮车车主开设地下停车区

专为健身人士开设健身呼吸跑道泳池

小区360wifi覆盖

小区无垃圾中转站等不利因素

小区商铺无烟设计,住宅更轻松

小区高端物业,细节彰显品质

小区更近一步,升值更快更高

小区。。。

售楼处电话0757-87736888【售楼中心】【已认证】

营销中心电话0757-87736888【营销中心】【已认证】

开发商营销中心-----欢迎来电预约尊享折扣-----恭迎品鉴

免责声明:此信息来源于搜狐焦点北海站,版权归原作者。世联集旨在为广大用户提供更多的信息无偿服务,在网页上展示信息并不代表赞同其观点或证实其描述。文章内容仅供参考。如本网站转载的作品涉及版权问题,请与本网站联系进行删除处理。
0
0